【Cell Stem Cell】鸡尾酒疗法促进心肌细胞增殖和心脏再生-商家活动-资讯-生物在线

【Cell Stem Cell】鸡尾酒疗法促进心肌细胞增殖和心脏再生

作者:和元生物技术(上海)股份有限公司 2022-04-12T13:50 (访问量:4296)

lQLPDhtLPpygjMPNAWjNBLCwhFAHGWaDcAgCS_QyZ0AGAA_1200_360-1.png_720x720g.jpg

心血管疾病是世界范围内的主要致死疾病之一,然而关于心血管领域的治疗药物开发仍然是一项艰巨的挑战。成年哺乳动物的心肌细胞(Cardiomyocyte, CM)几乎不可再生,因此心脏更新率非常低,心肌梗死后无法进行修复或再生,最终导致心脏纤维化和心力衰竭。尽管移植人类胚胎干细胞来源的心肌细胞(hESC-CMs)和诱导多能干细胞来源的心肌细胞(hiPSC-CMs)可以在小鼠、大鼠和猴子中实现心肌再生,但是往往会引起心律失常和其他异常,并且由于移植细胞的长期存活率低而受到限制。

鸡尾酒疗法(Cocktail)又称融合健康疗法,简称CT疗法。是指在制定健康解决方案过程中,将健康的相关性因素,按一定的比例,像调制鸡尾酒一样搭配起来,从解决某一类健康问题。北京大学熊敬维教授和雷晓光教授以及复旦大学赵世民教授合作在Cell Stem Cell杂志发表了题为A small-molecule cocktail promotes mammalian cardiomyocyte proliferation and heart regeneration的研究文章,该研究发现通过5个小分子物质(5SM)的鸡尾酒疗法可以促进CM增殖和心脏再生,对成年大鼠心肌梗死后心脏功能修复具有良好的治疗作用( DOI: 10.1016/j.stem.2022.03.009 )。


图片

Graphic

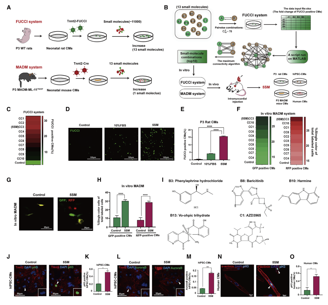
5SM能有效诱导CM重新进入细胞周期和胞质分裂

首先,利用高通量的筛选系统(基于腺病毒载体的“green FUCCI系统”和基于Tnnt2-Cre 腺病毒的MADM系统),研究人员筛选出13个能有效诱导CMs进入细胞周期的小分子,除C1之外,其余的12个小分子单一使用对CM胞质分裂均没有明显效果;随后通过两两组合、构建模型预测及验证发现5个小分子物质组成5SM,其中包括phenylephrine、baricitinib、harmine、vo-ohpic trihydrate和AZD3965。5SM能够有效促进成年大鼠、小鼠和人CMs的再次进入细胞周期和胞质分裂(Fig. 1)。


图片

Fig. 1 高通量筛选确定了5个小分子物质促进心肌细胞增殖

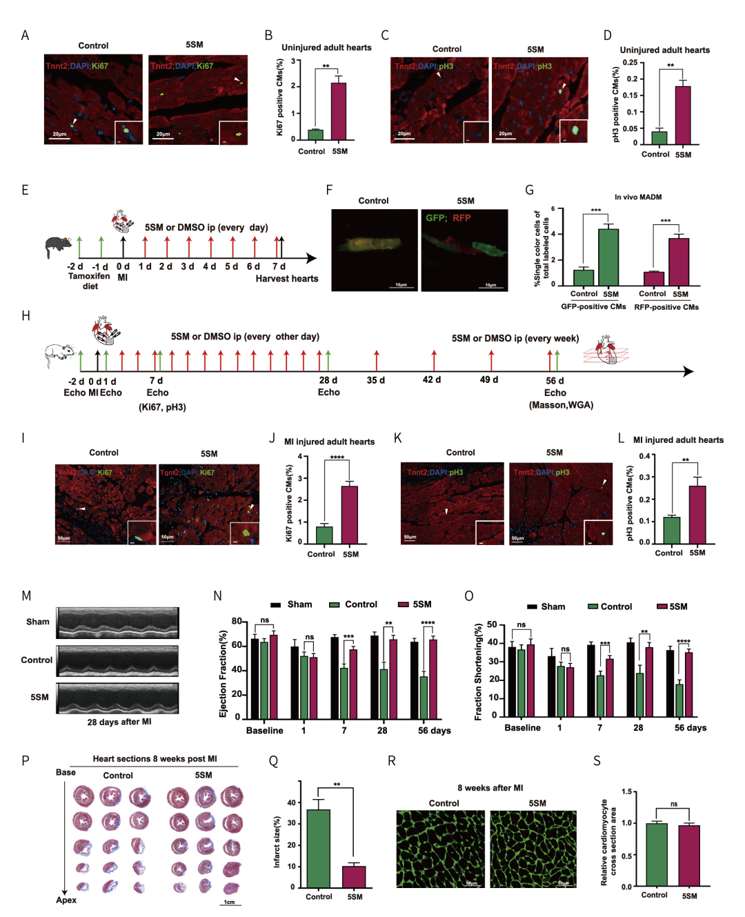
5SM促进心肌梗死后大鼠CM增殖和心脏再生

5SM可以有效促进成年小鼠、大鼠体内的CMs进入细胞周期和胞质分裂,同时5SM对于心肌梗死后的大鼠CM增殖及心脏功能恢复也有明显的作用。因此5SM可以促进CMs增殖及心脏再生(Fig. 2)。

图片

Fig. 2 5SM促进心肌再生与心肌功能恢复

5SM诱导CM去分化,再进入增殖状态

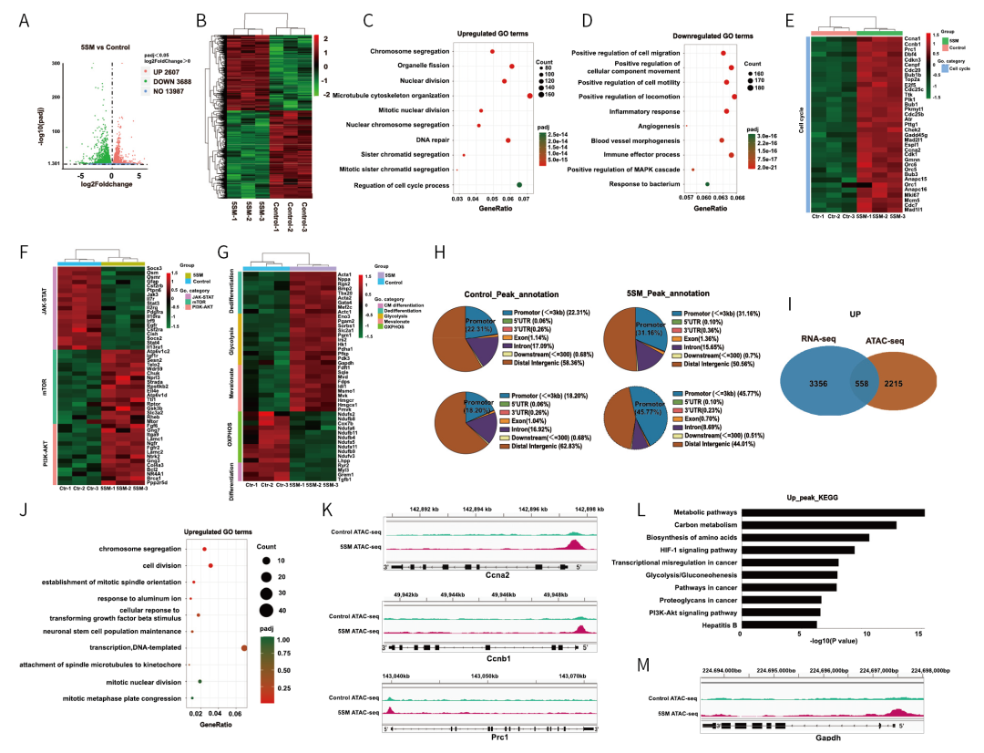
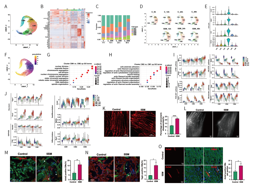
随后研究人员通过RNA测序与ATAC-seq检测发现,与对照组相比,5SM有2607个基因表达上调,3688个基因表达下调,其中5SM处理的转录组发生显著变化;全基因组与细胞分裂的生物学过程上调如染色体分离等,而与细胞迁移、炎症反应和血管生成的明显下调;处理提高了细胞周期、mTOR、PI3K-AKT、去分化、糖酵解和甲羟戊酸信号通路基因的表达水平,降低了JAK-STAT、氧化磷酸化和分化信号通路基因的表达水平,对HIPPO和NRG1-ErbB无影响;558个上调基因启动子区域与细胞周期和细胞分裂密切相关(Fig. 3)。


图片

Fig. 3 转录组和染色质可及性分析

为进一步确定5SM诱导CM增殖的细胞和分子机制,研究人员结合scRNA-seq鉴定了一个增殖簇CM4,5SM处理可能通过促进进入细胞分裂前静止CMs (CM1)向去分化CMs (CM2),诱导CM4细胞增殖(Fig. 4)。


图片

Fig. 4 单细胞RNA-seq鉴定CMs


5SM使CMs代谢从氧化磷酸化向糖酵解转换

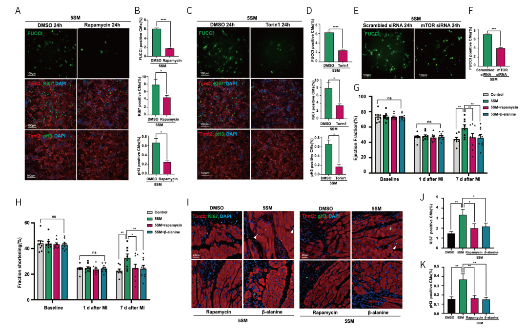
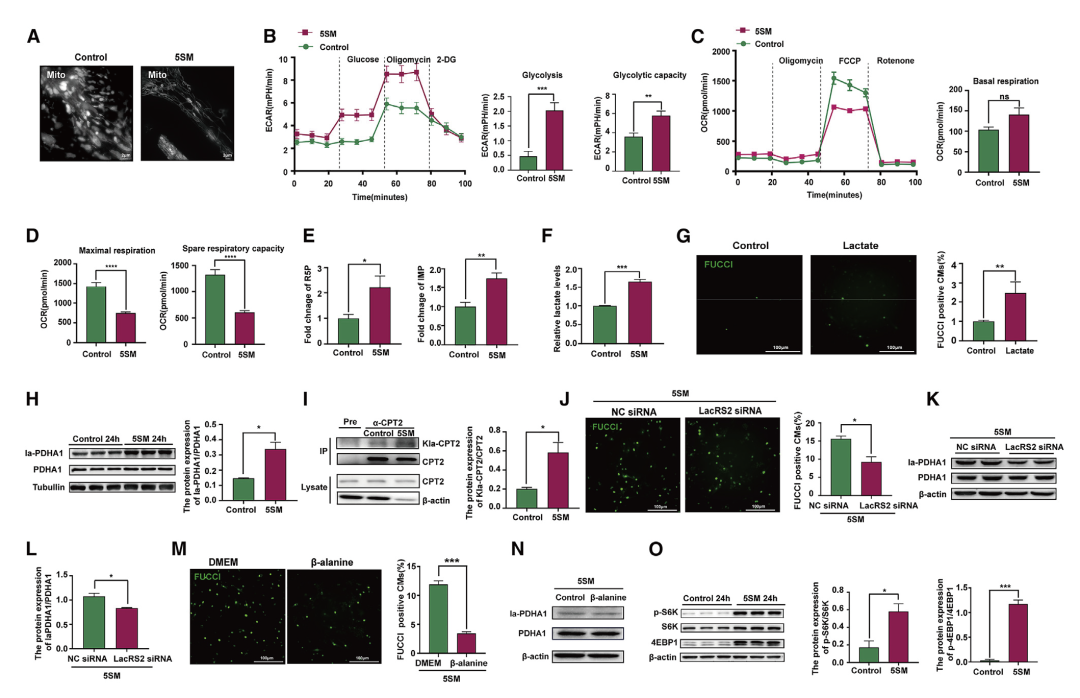
最后,研究人员对5SM促进CMs增殖的代谢途径的信号通路进行了探究。研究发现,5SM通过激活乳酸信号和mTOR信号通路,从而使CMs代谢由氧化磷酸化向糖酵解转换,从而促进CMs增殖(Fig. 5 & 6)。

图片

Fig. 5 5SM通过乳酸- LacRS2介导的代谢转换促进CM增殖

图片

Fig. 6 抑制mTOR或LacRS2降低5SM诱导的CM增殖作用


该研究是首个关于全化学的小分子组合促进原位心脏再生的研究,揭示了心脏再生领域新的心肌细胞增殖机制,为更有效的心肌细胞增殖和心脏再生化合物研究提供了一个良好的切入点,同时也为临床转化提供了新的思路。

图片

Fig 7 基于腺病毒载体的FUCCI系统

和元很荣幸能为此项重磅研究提供筛选系统所需的大量腺病毒载体,用于该工作自主构建的greenFUCCI系统,众所周知,FUCCI是一种基于荧光泛素化的细胞周期指示剂,用于实时追踪细胞分裂状态,在此项工作中,作者通过将缩短的人Geminin突变基因与Azami Green基因融合(mAG-hGeminin (1/110)),结合心肌细胞特异性Tnnt2启动子构建腺病毒载体,用于对S/G2/M期心肌细胞状态的追踪。此外,在MADM(mosaic analysis with the double markers)分析中,作者亦借助心肌细胞特异性启动子Tnnt2驱动cre酶的表达,追踪心肌细胞细胞分裂的状态。


图片

和元生物有幸为本研究中所使用的腺病毒提供包装服务。


图片

和元生物技术(上海)股份有限公司 商家主页

地 址: 上海市浦东新区国际医学园区紫萍路908弄19号楼

联系人: 张女士

电 话: 15800353038

传 真:

Email:oobio@obiosh.com

相关咨询
ADVERTISEMENT